网站首页
协会概括
>
协会简介
>
协会章程
>
协会秘书处
>
协会负责人
>
协会党支部
教育培训
>
培训信息
>
线上学习
>
创新推广(新技术、工艺)
>
人才登记
会员之窗
>
入会须知
>
理事名录
>
监事名录
>
会员名录
>
专家名录
>
分支机构
>
企业招聘
>
名誉副会长
网上办事
>
会员登录
>
评优申报
>
信用管理
>
技术咨询
下载中心
>
工程评优
>
培训资料
>
会员相关
>
文件通知
联系我们
您现在的位置:
首页
>
下载中心
>
工程评优
> 正文
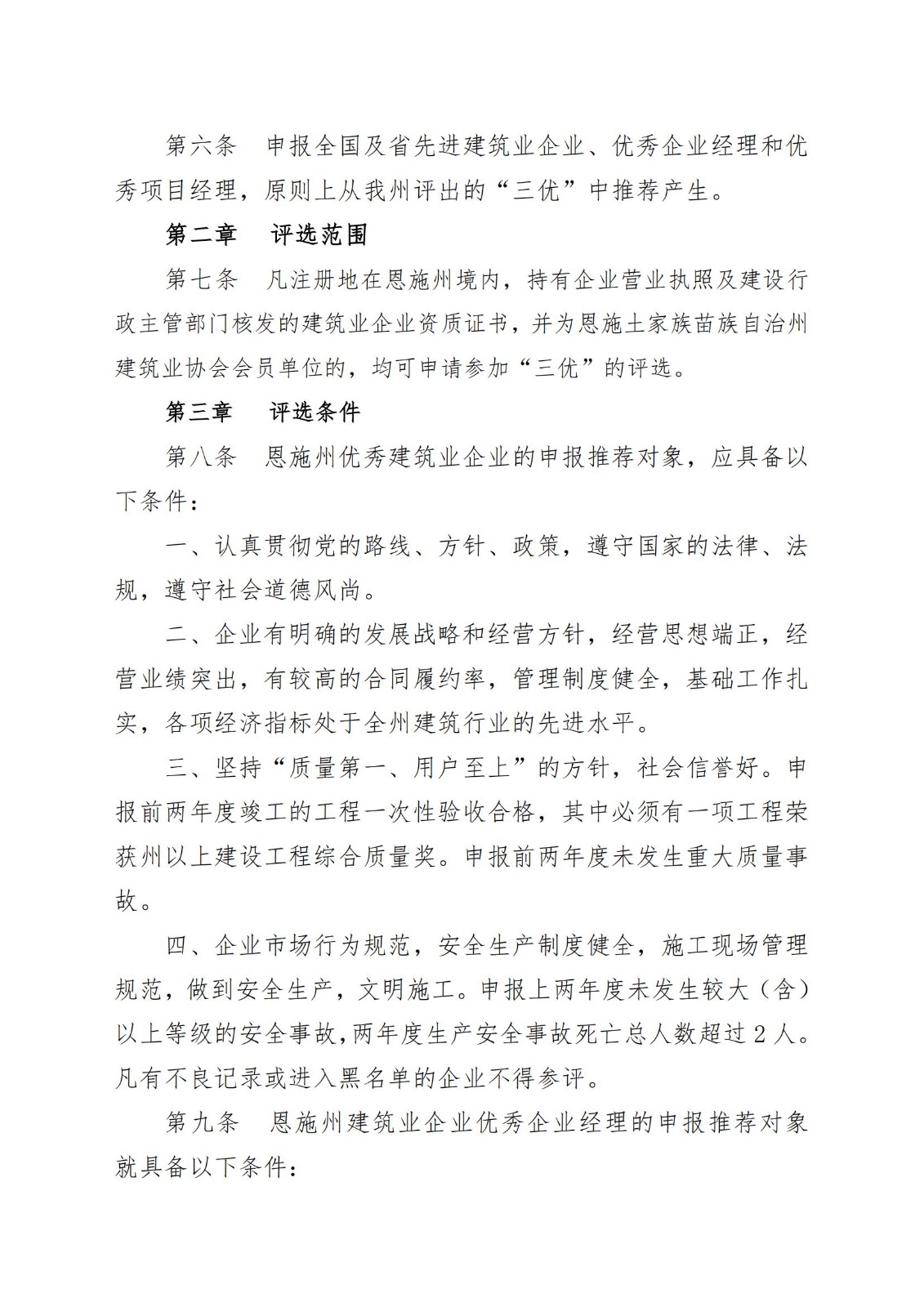
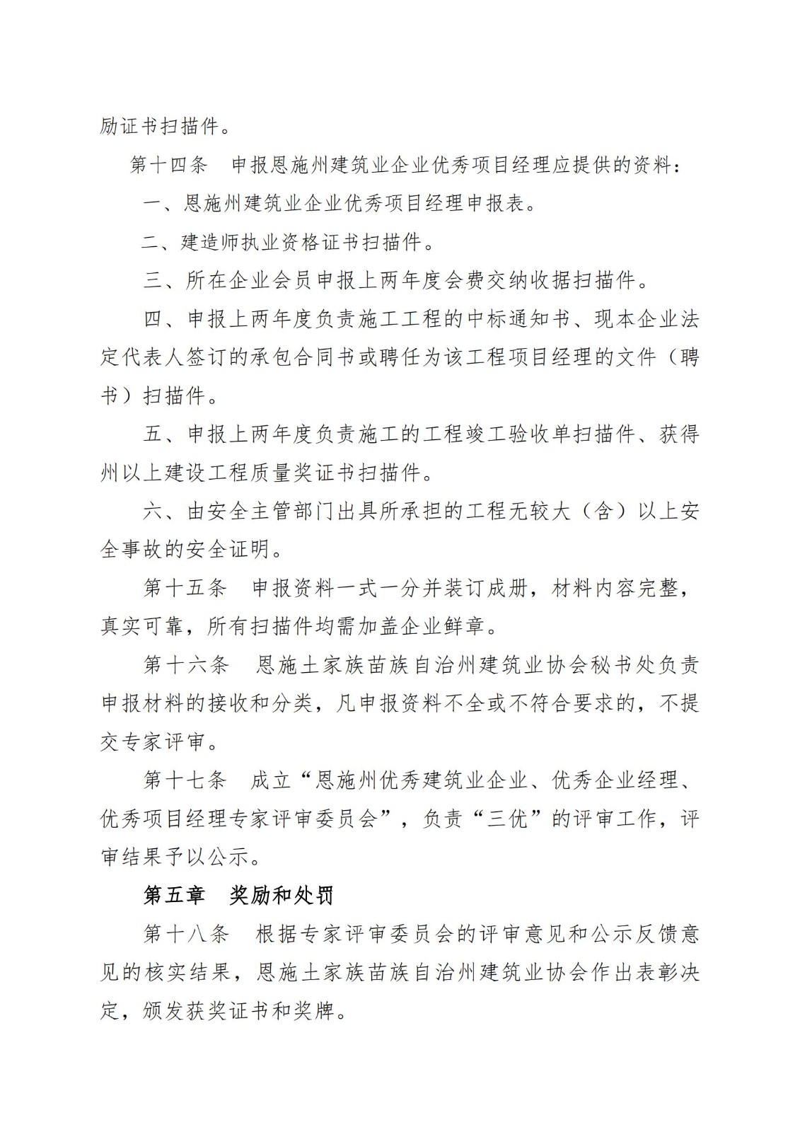
恩施州优秀建筑业企业、优秀企业经理、优秀项目经理评选表彰办法
文章来源:本网
点击数:
次
发布时间:2025-02-25 14:43:01
上一条
下一条
转发:将增发1万亿元国债!怎么用?权威回应
荣锦建设集团强化安全意识,落实企业自查自纠
关于进一步加强建筑工人实名制管理工作的通知